Layer
On this page
A layer is a function that transforms input
into output
.
Basics
Linear
What: linear transformation
Why: Universal Approximation Theorem
Notations:
Dropout
$$ Y=\mathrm{Dropout}(X, p) $$
Idea: randomly make some elements become 0 with specified probability
Notations:
: input tensor of arbitrary shape
: output tensor of the input shape
: dropout probability
Residual Block (ResNet)
$$ Y\leftarrow Y+X $$
Idea: add input to output
- reduce vanishing gradient problem
- allow parametrization for the identity function
- add complexity in the simplest way
Normalization
Batch Normalization
$$ Y=\gamma\frac{X-E_m[X]}{\sqrt{\mathrm{Var}_m[X]+\epsilon}}+\beta $$
Idea: normalize each feature independently across all samples
Notations:
: (hyperparam) batch size
: (hyperparam) #features
: (hyperparam) tiny value to avoid zero division
: (learnable param) init as 1
: (learnable param) init as 0
Pros:
- Allow us to use higher learning rates
- Allow us to care less about param initialization
Cons:
- Dependent on batch size
ineffective for small batches
Layer Normalization
$$ Y=\gamma\frac{X-E_n[X]}{\sqrt{\mathrm{Var}_n[X]+\epsilon}}+\beta $$
Idea: normalize each sample independently across all features
Notations:
: (hyperparam) batch size
: (hyperparam) tiny value to avoid zero division
: (learnable param) init as 1
: (learnable param) init as 0
Pros:
- Same as BN
- Applicable on small batches
CNN
Convolution
$$ Y_{ij}=\sum_{c=0}^{C_{in}-1}W_{jc}\ast X_{ic}+\textbf{b}_j $$
Idea: convolution
Notations:
: #channels of input, #channels of output
, height and width of output (image)
: padding size
: stride size
: (hyperparam) batch size
: sample index
: out channel index
Pooling
Max Pooling
$$ Y_{ijhw}=\max_{u\in[0,H_{filt}-1]}\max_{v\in[0,W_{filt}-1]}X_{ij,H_{filt}*h+u,W_{filt}*w+u} $$
Idea: pool images by selecting the max element in each filter window (the equation is stupid, just visualize it)
Notations:
: (hyperparam) batch size
: #channels
(stride size is filter size in pooling)
: padding size
Average Pooling
$$ Y_{ijhw}=\frac{1}{H_{filt}W_{filt}}\sum_{u=0}^{H_{filt}-1}\sum_{v=0}^{W_{filt}-1}X_{ij,H_{filt}*h+u,W_{filt}*w+u} $$
Idea: pool images by selecting the max element in each filter window (the equation is stupid, just visualize it)
Notations:
: (hyperparam) batch size
: #channels
(stride size is filter size in pooling)
: padding size
NiN block (Network in Network)
Idea: 1
1 convs (+ global average pooling)
- significantly improve computational efficiency while keeping the matrix size
- and at the same time add local nonlinearities across channel activations
RNN
RNN

$$ h_t=\tanh(x_tW_{xh}^T+h_{t-1}W_{hh}^T) $$
Idea: recurrence - maintain a hidden state that captures information about previous inputs in the sequence
Notations:
: batch size
Cons:
- Short-term memory: hard to carry info from earlier steps to later ones if long seq
- Vanishing gradient: gradients in earlier parts become extremely small if long seq
GRU

Idea: Gated Recurrent Unit - use 2 gates to address long-term info propagation issue in RNN:
- Reset gate: determine how much of
.
- Update gate: determine how much of
.
- Candidate: calculate candidate
.
- Final: calculate weighted average between candidate
with the retain ratio.
Notations:
: element-wise product
LSTM

Idea: Long Short-Term Memory - use 3 gates:
- Input gate: determine what new info from
.
- Forget gate: determine what info from prev cell
should be forgotten.
- Candidate cell: create a new candidate cell from
.
- Update cell: use
to combine prev and new candidate cells.
- Output gate: determine what info from curr cell
.
- Final: simply apply
.
Notations:
)
Transformer

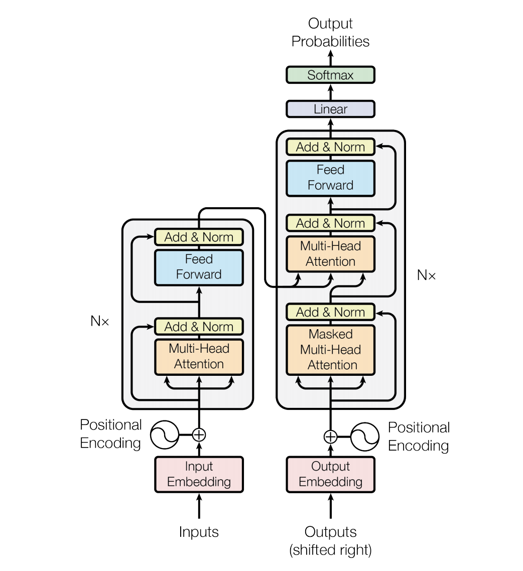
What: Transformer exploits self-attention mechanisms for sequential data.
Why:
- long-range dependencies: directly model relationships between any two positions in the sequence regardless of their distance, whereas RNNs struggle with tokens that are far apart.
- parallel processing: process all tokens in parallel, whereas RNNs process them in sequence.
- flexibility: can be easily modified and transferred to various structures and tasks.
Where: NLP, CV, Speech, Time Series, Generative tasks, …
When:
- sequential data independence: a sequence can be processed in parallel to a certain extent.
- importance of contextual relationships
- importance of high-dimensional representations
- sufficient data & sufficient computational resources
How:
- All layers used in transformer:
- Each sublayer follows this structure:
- Input: input/output token embeddings
input for Encoder/Decoder
- Encoder: input
for Decoder
- Decoder: output
Decoder embeddings
- Output: Decoder embeddings
token probabilities
Training:
- Parameters:
- Encoder:
- Decoder:
- Encoder:
- Hyperparameters:
- #layers
- hidden size
- #heads
- learning rate (& warm-up steps)
Inference:
- Process input tokens in parallel via encoder.
- Generate output tokens sequentially via decoder.
Pros:
- high computation efficiency (training & inference)
- high performance
- wide applicability
Cons:
- require sufficient computation resources
- require sufficient large-scale data
Positional Encoding
What: Positional Encoding encodes sequence order info of tokens into embeddings.
Why: So that the model can still make use of the sequence order info since no recurrence/convolution is available for it.
Where: After tokenization & Before feeding into model.
When: The hypothesis that relative positions allow the model to learn to attend easier holds.
How: sinusoid with wavelengths from a geometric progression from
: absolute position of the token
: dimension
- For any fixed offset
.
Pros:
- allow model to extrapolate to sequence lengths longer than the training sequences
Cons: ???
Scaled Dot-Product Attention

What: An effective & efficient variation of self-attention.
Why:
- The end goal is Attention - “Which parts of the sentence should we focus on?”
- We want to capture the most relevant info in the sentence.
- And we also want to keep track of all info in the sentence as well, just with different weights.
- We want to create contextualized representations of the sentence.
- Therefore, attention mechanism - we want to assign different attention scores to each token.
When:
- linearity: Relationship between tokens can be captured via linear transformation.
- Position independence: Relationship between tokens are independent of positions (fixed by Positional Encoding).
How: $$ \text{Attention}(Q,K,V)=\text{softmax}(\frac{QK^T}{\sqrt{d_k}})V $$
- Preliminaries:
- Query (Q): a question about a token - “How important is this token in the context of the whole sentence?”
- Key (K): a piece of unique identifier about a token - “Here’s something unique about this token.”
- Value (V): the actual meaning of a token - “Here’s the content about this token.”
- Procedure:
- Compare the similarity between the Q of one word and the K of every other word.
- The more similar, the more attention we should give to that word for the queried word.
- Scale down by
to avoid the similarity scores being too large.
- Dot products grow large in magnitude, pushing the softmax function into regions where it has extremely small gradients.
- They grow large because, if
.
- Convert the attention scores into a probability distribution.
- Softmax sums up to 1 and emphasizes important attention weights (and reduces the impact of negligible ones).
- Calculate the weighted combination of all words, for each queried word, as the final attention score.
- Compare the similarity between the Q of one word and the K of every other word.
Pros:
- significantly higher computational efficiency (time & space) than additive attention
Cons:
- outperformed by additive attention if without scaling for large values of
Multi-Head Attention

What: A combination of multiple scaled dot-product attention heads in parallel.
- Masked MHA: mask the succeeding tokens off because they can’t be seen during decoding.
Why: To allow the model to jointly attend to info from different representation subspaces at different positions.
When: The assumption of independence of attention heads holds.
How:
: learnable linear projection params.
: learnable linear combination weights.
in the original paper.
Pros:
- better performance than single head
Cons: ???
Postion-wise Feed-Forward Networks
What: 2 linear transformations with ReLU in between.
Why: Just like 2 convolutions with kernel size 1.
How: $$ \text{FFN}(x)=\max(0,xW_1+b_1)W_2+b_2 $$