Optimization
Loss
Loss is a measure of difference between predicted output
.
- Unreduced loss:
- Reduced loss: $\mathcal{L}(\mathbf{y},\mathbf{\hat{y}})=\begin{cases} \text{sum}(\mathcal{L})=\sum_{i=1}^{m}l_i\\ \text{mean}(\mathcal{L})=\frac{1}{m}\sum_{i=1}^{m}l_i \end{cases}$ (can impose sample weights as well)
Regression
L1 (Absolute Error)
Pros:
- Robust to outliers
Cons:
- Non-differentiable
- Less related to the underlying assumption of Gaussian distribution on the errors (for most problems)
L2 (Squared Error)
$$ \mathcal{l}_i=(y_i-\hat{y}_i)^2 $$
Pros:
- Penalize large errors more heavily
- Differentiable
- Closely related to the underlying assumption of Gaussian distribution on the errors (for most problems)
Cons:
- Sensitive to outliers
Huber
$$ l_i(\delta)=\begin{cases} \frac{1}{2}(y_i-\hat{y_i})^2 & \text{if }|y_i-\hat{y_i}|\leq\delta\\ \delta|y_i-\hat{y_i}|-\frac{1}{2}\delta^2 & \text{if }|y_i-\hat{y_i}|>\delta \end{cases} $$
Pros:
- A mixture of L1 and L2 losses
Cons:
- Less used than either L1 or L2
Classification
0-1 (Heaviside)
$$ l_i=\begin{cases} 0 & \text{if }y_i\hat{y_i}>0\\ 1 & \text{if }y_i\hat{y_i}<0 \end{cases}, y_i\in\{-1,1\} $$
Usage: Naive Bayes
Cons:
- Penalize all incorrect predictions equally
- Non-convex
- Non-differentiable
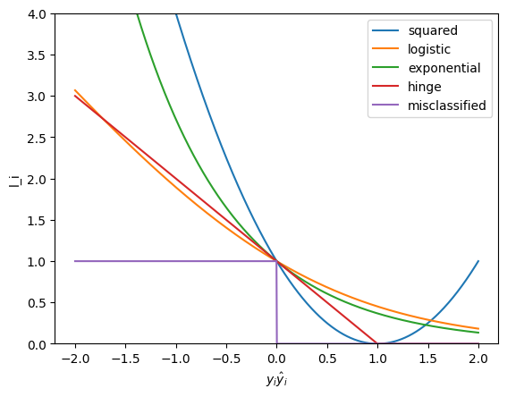
Hinge
$$ l_i=\max{(0,1-y_i\hat{y}_i)}, y_i\in\{-1,1\} $$
Usage: SVM
Pros:
- Allow misclassification (penalize more heavily for confident incorrect predictions than for uncertain predictions)
- No penalty on confident correct predictions
- Convex
Cons:
- Non-differentiable at 0
Logistic
$$ l_i=\frac{1}{\log{2}}\log{(1+e^{-y_i\hat{y_i}})}, y_i\in\{-1,1\} $$
Usage: LogReg
Pros:
- Convex
- Differentiable
Cons:
- Penalize confidently correct predictions
- Penalize confidently incorrect predictions less compared to other losses
Exponential
$$ l_i=e^{-y_i\hat{y}_i}, y_i\in\{-1,1\} $$
Usage: AdaBoost
Pros:
- Convex
- Differentiable
- Much heavier penalty on much stronger misclassification (effective for weight assignments to examples for AdaBoost)
Cons:
- Penalize confidently correct predictions
Squared
$$ l_i=(1-y_i\hat{y}_i)^2, y_i\in\{-1,1\} $$
Usage: rare
Visualization of all the above losses:

Cross Entropy
Usage: most (= Log loss for binary, with a much more prevalent label definition)
Pros:
- Extremely easy to compute (all terms become 0 except one)
Cons:
- Sensitive to imbalanced datasets
Kullback-Leibler Divergence (Relative Entropy)
$$ l_i=y_i\log\frac{y_i}{\hat{y}_i} $$
Usage: anywhere necessary to calculate difference between true and predicted probability distributions (i.e., information loss)
Regularization
- Regularization reduces overfitting by adding our prior belief onto loss minimization (i.e., MAP estimate). Such prior belief is associated with our expectation of test error.
- Regularization makes a model inconsistent, biased, and scale variant.
- Regularization requires extra hyperparameter tuning.
- Regularization has a weaker effect on the model (params) as the sample size increases, because more info become available from the data.
Explicit (Penalty)
L1
Pros:
- Sparse
Feature selection (reduce weights of trash features to 0)
- Robust to outliers
- Equal weight shrinkage (
)
- Effective with multicollinearity
- Able to handle
cases
Cons:
- No closed-form solution (high computational cost with LinReg)
- Need to select perfect
L2
Pros:
- More/Less shrinkage on larger/smaller weights (
)
- Effective with multicollinearity
- Closed-form solution. Low computational cost with LinReg
Cons:
- No sparsity
No feature selection
- Not robust to outliers
- Not able to handle
cases
- Need to select perfect
Elastic Net
$$ \lambda(r_{\text{L1}}||\mathbf{w}||_1+(1-r_{\text{L1}})||\mathbf{w}||_2^2) $$
: L1 ratio
Pros:
- A mixture of L1 and L2 penalties
Cons:
- Less used than either L1 or L2
L0
Optimization: Search
Streamwise Regression:
- Init model. Init
.
- For
in range(1,n+1):
- Add feature
to model.
- If
:
- Keep
.
- Keep
- Else:
- Add feature
- Pros:
- Low computational cost:
- Low computational cost:
- Cons:
- No guarantee to find optimal solution
- Order of features matters
- Init model. Init
Stepwise Regression:
- Init model. Init
.
- While True (n loops):
- Try to add each of all remaining features
to model.
- Pick the feature with
:
- If
:
- Add feature to model.
- Else:
- Break
- Try to add each of all remaining features
- Pros:
- More likely to find optimal solution than streamwise
- Cons:
- High computational cost:
- Overfitting
- Multicollinearity
- High computational cost:
- Init model. Init
Stagewise Regression:
- Init model. Init
.
- While True (n loops):
- Try to add each of all remaining features
to model.
- Pick the feature with
:
- If
:
- Add feature to model. Add
to cache.
- Add feature to model. Add
- Else:
- Break
- Try to add each of all remaining features
- Pros:
- Faster than stepwise regression (no need to create new long models each time)
- No multicollinearity
- Used for boosting
- Cons:
- High computational cost:
- High computational cost:
- Init model. Init
Common Pros:
- Explicit feature selection
Sparsity
Common Cons:
- Severe limitations in optimization methods
- Extreme computational cost
Implicit
tbd
Parameter Optimization
The word “Learning” in ML is literally just parameter estimation (i.e., objective optimization). Pure statistics.
Gradient Descent
$$ \boldsymbol{\theta}\leftarrow\boldsymbol{\theta}-\eta\nabla\mathcal{L}(\boldsymbol{\theta}) $$
Types:
- Stochastic GD: update params for each single sample
- Mini-Batch GD: update params for each mini-batch of samples
- Batch GD: update params after observing all samples
Pros:
- Extremely widely used
Cons:
- Cannot find global minimum if
- bad step size: too big then unstable; too small then taking too long
- non-convex objective: stuck at local minima or saddle point
Adagrad
Idea: tune the learning rate so that the model learns slowly from frequent features but pay special attention to rare but informative features. $$ \eta_{tj}=\frac{\eta}{\sqrt{\sum_{\tau=1}^t(\frac{\partial\mathcal{L}_k}{\partial{\theta_j}})^2}+\epsilon} $$
Expectation-Maximization
Idea: learn model (do MLE/MAP on params) with latent variables (NOT explicit for GMM).
Method:
- Init params
- E-step: estimate
.
- Estimate the expected value of the latent variables given the current estimates of the model params and the data.
- M-step: estimate
" (MAP).
- Estimate the model params through MLE or MAP on the expected value of the complete data likelihood.
- Repeat Step 2-3 until convergence.
Pros:
- Offer estimates for both latent variables and model params
Cons:
- NOT guaranteed to find optimum
Hyperparameter Tuning
tbd
Evaluation
In regression, MAE/MSE/RMSE is used for both training and evaluation.
In classification, there are various metrics mostly centered at the idea of confusion matrix.
Confusion Matrix
Confusion Matrix is a
matrix which visualizes actual classes against predicted classes.
An example of confusion matrix for binary classification:
| True P | True N | |
|---|---|---|
| Predicted P | TP | FP |
| Predicted N | FN | TN |
- Notations:
- T&F = whether prediction matches actual
- P&N = predicted class
- FP = type 1 error
- FN = type 2 error
- Metrics:
- Error Rate:
- Accuracy:
- Specificity: TN rate among negative actual values:
- 1-Specificity (FPR): FP rate among negative actual values:
- Precision: TP rate among positive predicted values:
- Recall: TP rate among positive actual values:
- F-score: harmonic mean of Precision and Recall:
- F1-score:
- Error Rate:
- ROC (Receiver Operating Curve): plot of TPR vs FPR
- AUC (Area Under Curve): area under ROC curve
Distance & Similarity
Norm & Distance
Norm is NOT a distance measure but a size measure. It offers insights for many prevalent distance measures.
Properties:
Types:
Cosine Similarity
tbd
Kernel
Def: measure of similarity between 2 vectors.
Properties:
is positive semi-definite.
- PSD:
.
: non-negative real eigenvalues.
: real eigenvectors.
- PSD:
is polynomial func with positive coeffs.